◆ 진공관및 오디오

6P23P 진공관 소개 및 앰프

이안김 2011. 6. 6. 01:35

6P23P는 직열 빔관으로 러시아에서 개발된으로

보통 9핀 MT관으로 직열관은 흔한것이 아닌데, 이 관은 특이하게도 직열관으로

아마도 빠른 통신을 위해서 만들어진 관으로 보인다.

모습은

이관에 전원을 넣어서 필라멘트 부분을찍은 사진인데, 필라멘트가플레이트에 가려서 잘 보이지 않는다.

그나며 조금 보이는사진이다.



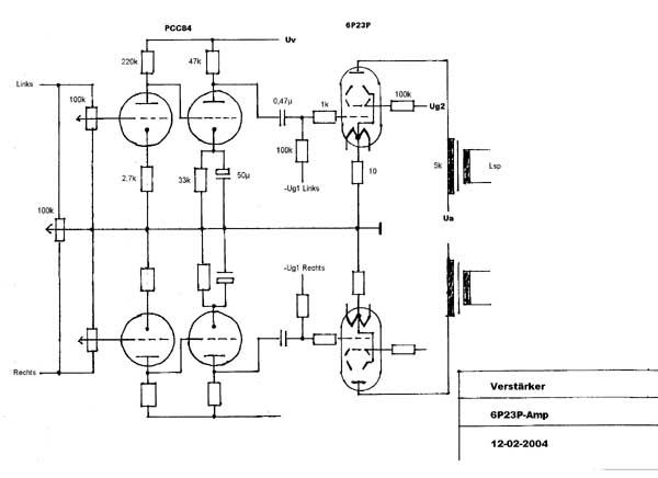
이관을 이용해서 간단하게 싱글로 앰프를 만든 회로인데,

자료를 독일 사이트에서 구했습니다.


그리고 내가 만든 6P23P앰프의 회로

싱글을 만드실때 참조하세요.